新闻资讯
联系人:刘先生
电话:13909130194
邮箱:786253332@qq.com
地址:陕西省渭南市临渭区三贤路天泓广场1-2801室
一条烘炉曲线,4个致命阶段:90%的炉衬损伤都发生在这里
科学烘炉的艺术:焙烧炉烘炉曲线制定与关键温控点全解析在焙烧炉的整个生命周期中,烘炉环节无疑是至关重要的一步。一次成功的烘炉操作,不仅决定了炉衬的使用寿命,更直接影响到后续生产的稳定性和产品质量。今天,我们就深入探讨烘炉曲线的科学制定方法与那些不容忽视的关键温控点。
为什么烘炉如此关键?
烘炉,本质上是通过控制升温速率和保温时间,逐步排除耐火材料中的物理水和结晶水,同时完成材料内部结构转变的过程。不当的烘炉操作可能导致炉衬开裂、剥落甚至整体失效,带来巨大的经济损失和安全风险。
烘炉曲线制定的科学依据
制定一条科学的烘炉曲线,要综合考虑以下几个因素:
1、耐火材料特性:不同材质的耐火材料(如粘土砖、高铝砖、刚玉砖等)具有不同的热膨胀系数、水分含量和相变温度
2、炉体结构特点:炉型、尺寸、砌筑方式及膨胀缝设置
3、加热方式与燃料类型:直接影响温度控制的准确性和均匀性
4、生产要求与限制:包括时间、能耗和后续工艺衔接
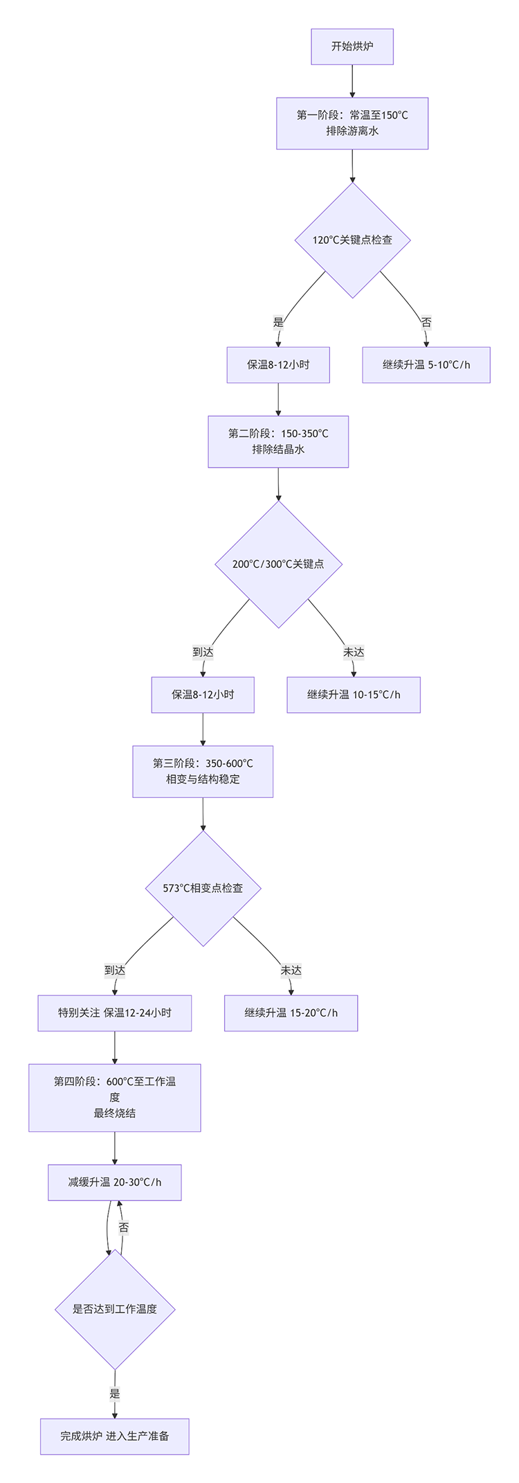
标准烘炉曲线四阶段解析
典型的烘炉过程可分为四个关键阶段,每个阶段都有其特定的物理化学变化和控制要点:阶段一:常温至150℃——游离水排除期
升温速率:5-10℃/小时
控制要点:缓慢升温,确保砌体内外温差不超过50℃
物理变化:游离水逐渐蒸发,避免水蒸气压力过大造成爆裂
关键节点:120℃左右是大量游离水蒸发的集中点,需适当保温
阶段二:150-350℃——结晶水排除期
升温速率:10-15℃/小时
控制要点:关注耐火材料中的结晶水分解逸出
关键保温点:200℃、300℃建议各保温8-12小时
风险提示:此阶段若升温过快,可能导致材料结构破坏
阶段三:350-600℃——相变与结构稳定期
升温速率:15-20℃/小时
控制要点:部分耐火材料发生晶型转变,体积变化明显
关键节点:573℃(β-石英向α-石英转变点)需特别注意
保温要求:550-600℃区域建议保温12-24小时
阶段四:600℃至工作温度——*终烧结期
升温速率:20-30℃/小时(可根据*终温度调整)
控制要点:完成材料*终烧结,形成稳定结构
特别提醒:接近工作温度时需减缓升温速度,确保温度均匀
关键温控点深度剖析
1、120℃控制点
科学依据:水的沸点附近,大量游离水蒸发
操作要点:要充分保温,确保内部水分完全排出
常见错误:过早提速导致炉衬内部产生微裂纹
2、300℃控制点
材料学原理:多数耐火材料结晶水脱除完成温度
质量控制:此阶段完成度直接影响耐火材料*终强度
检测建议:可通过烟气湿度监测间接判断脱水情况
3、573℃控制点
相变科学:石英晶型转变点,伴随0.82%的体积膨胀
险控制:此温度点附近需严格控制升温速率
行业经验:硅砖砌筑的炉体在此点需要特别关注
4、*终保温点
工艺要求:略低于正常工作温度50-100C
目的:消除热应力,稳定炉体结构
时间控制:根据炉体大小,通常保温24-48小时
实战中的温度测量与调控策略
多点测温布置原则
关键位置:拱顶、侧墙中部、底部、燃烧器附近
内外对应:每测点应同时测量表面温度和内部温度
特别关注:膨胀缝、孔洞周围等结构薄弱区域
温控偏差处理
局部过热:调整燃烧器角度或流量,加强该区域散热
温度不均:适当延长保温时间,不可强行升温
突发降温:立即停止升温,查明原因前不得继续
烘炉常见问题与解决方案
问题1:炉衬局部开裂
可能原因:升温过快或局部过热
解决方案:立即保温,评估裂纹性质后再决定继续或修补
问题2:温度长时间不升
可能原因:水分蒸发带走大量热量或测量系统故障
解决方案:检查测温装置,确认是否处于大量脱水阶段
问题3:烟气异常
可能原因:有机夹杂物燃烧或耐火材料异常
解决方案:分析烟气成分,调整升温速率
烘炉成功的关键指标
温度均匀性:各测点温差不超过允许范围
计划符合度:实际曲线与计划曲线基本一致
砌体完整性:烘炉后检查无新增裂纹或损伤
功能验证:烘炉后各系统功能正常
本文内容来源于公众号窑炉之家
推荐资讯
- 【2026-02-24】一条烘炉曲线,4个致命阶段:90%的炉衬损伤都发生在这里
- 【2026-01-10】硅酸铝保温管的性能特点及工程应用分析
- 【2025-12-29】反应釜内部防腐措施的关键技术分析
- 【2025-12-10】改性水玻璃防腐特性、改性方法及应用





